win32k.sysÎó²îÍÚ¾ò˼Ð÷½â¶Á
Ðû²¼Ê±¼ä 2020-05-09Ò»¡¢Ñо¿Åä¾°
4ÔÂ1ÈÕ£¬£¬£¬£¬ÒÔÉ«ÁÐÇå¾²Ñо¿Ô±Gil DabahÔÚ²©¿ÍÉÏÐû²¼ÁËһƪ¹ØÓÚwin32kÎó²îÑо¿ÎÄÕ£¬£¬£¬£¬ÐÎòÁËÔõÑùͨ¹ýÄں˹¤¾ßµÄDestroyº¯ÊýºÍwin32k user-mode callback»º½â²½·¥µÄÌØÕ÷À´Ñ°ÕÒUAFÎó²îµÄÐÂ˼Ð÷¡£¡£¡£¡£
Ϊ´Ë£¬£¬£¬£¬Z6×ðÁú¿Ê±ADLab¶Ôwin32kÏà¹ØÄں˻úÖÆ¾ÙÐÐÑо¿ÆÊÎö£¬£¬£¬£¬²¢¶ÔÕâÀàÎó²îµÄÍÚ¾ò˼Ð÷¾ÙÐÐÏêϸ½â¶ÁÆÊÎö¡£¡£¡£¡£
¶þ¡¢win32kÎó²î»º½âÓë¶Ô¿¹
2.1 win32k user-mode callbackÎó²î
ÓÉÓÚÉè¼ÆÔµ¹ÊÔÓÉ£¬£¬£¬£¬win32kÇý¶¯ÐèÒª´¦Öóͷ£Ðí¶àÓû§²ãµÄ»Øµ÷£¬£¬£¬£¬ÕâЩ»Øµ÷¸øwin32kÄ£¿£¿£¿éµÄÇå¾²´øÀ´Á˺ÜÊÇ´óµÄÒþ»¼£¬£¬£¬£¬²¢ÔÚÒÑÍù10Äêʱ¼äТ˳ÁË´ó×ÚµÄÎó²î¡£¡£¡£¡£
ΪÁ˱ãÓÚÎó²îÐÎò£¬£¬£¬£¬ÒÔÈçÏÂα´úÂë¾ÙÐоÙÀýÆÊÎö¡£¡£¡£¡£
NtUserSysCall()
£û
PWND p = CreateWindowEx(¡);
somecallback();
xxxSetWindowStyle(p);
£ý
ÉÏÊö´úÂëÖ´ÐÐЧ¹ûÈçÏÂͼËùʾ£¬£¬£¬£¬Óû§²ãÖ´ÐеÄijº¯Êýͨ¹ýsyscall´«ÈëÄں˲㣬£¬£¬£¬µ±Äں˲ã´úÂëÖ´Ðе½somecallbackÕâÒ»¾äʱ£¬£¬£¬£¬Óû§²ã¿ÉÒÔÔÚÓû§½ç˵µÄcallbackº¯ÊýÖлñµÃ´úÂëÖ´ÐеÄʱ»ú£¬£¬£¬£¬ÈôÊÇÓû§ÔÚcallbackº¯ÊýŲÓÃÁËDestroyWindowº¯ÊýÏú»Ù´°¿Úp£¬£¬£¬£¬Äں˲ãµÄÏìÓ¦Ïú»Ù´úÂ뽫»á±»Ö´ÐУ¬£¬£¬£¬pµÄÏìÓ¦ÄÚ´æ±»ÊÍ·Å£¬£¬£¬£¬»Øµ÷Ö´ÐÐÍê±Ï£¬£¬£¬£¬NtUserSysCallº¯Êý¼ÌÐøÖ´ÐУ¬£¬£¬£¬µ±Ö´Ðе½xxxSetWindowStyle(p)Ò»¾äʱ£¬£¬£¬£¬ÓÉÓÚpµÄÄÚ´æÒѾ±»ÊÍ·Å´Ó¶øµ¼ÖÂUAFÎó²îµÄ±¬·¢¡£¡£¡£¡£
2.2 user-mode callbackÎó²î»º½â»úÖÆ
ΪÁ˱ÜÃâÉÏÊöÎÊÌâµÄ±¬·¢£¬£¬£¬£¬Î¢ÈíÔÚ¹¤¾ßÖÐÒýÈëÁËÒ»¸öÒýÓüÆÊý£¨¹¤¾ß+0x8´¦£©£¬£¬£¬£¬¹¤¾ß·ÖÅÉʱÒýÓüÆÊýΪ1£¬£¬£¬£¬µ±Ö´Ðй¤¾ßµÄDestroyº¯ÊýʱÒýÓüÆÊý¼õ1£¬£¬£¬£¬µ±ÒýÓüÆÊýΪ0ʱ¹¤¾ß»á±»ÕæÕýÊÍ·Å¡£¡£¡£¡£Î¢Èíͨ¹ýËøµÄ¿´·¨Îª¹¤¾ßÌí¼ÓºÍïÔÌÒýÓüÆÊý£¬£¬£¬£¬ÔÚwin32kÖÐΪ¹¤¾ßÖÎÀíÒýÓüÆÊýµÄËøÓÐÁ½ÖÖ»®·ÖÊÇÔÝÊ±Ëø£¨ÏìÓ¦º¯ÊýΪThreadLock/ ThreadUnlock£©ºÍÓÀÊÀËø£¨ÏìÓ¦º¯ÊýΪHMAssignmentLock/ HMAssignmentUnlock£©¡£¡£¡£¡£¾ÓɼӹÌÖ®×ÓÅ®ÂëÌåÏÖΪÈçÏÂÐÎʽ£º
NtUserSysCall()
£û
PWND p = CreateWindowEx(¡);
ThreadLock(p);
Somecallback();
xxxSetWindowStyle(p);
ThreadUnlock();
£ý
ͨ¹ýÉÏÊö´úÂ룬£¬£¬£¬¿ÉÒÔ°ü¹Ü×ÝÈ»callback±»Ö´ÐУ¬£¬£¬£¬pÔÚxxxSetWindowStyleº¯ÊýÖ´ÐеÄʱ¼äÒ²²»»á±»ÊÍ·Å¡£¡£¡£¡£
2.3»º½â»úÖÆµÄ¶Ô¿¹ÊÖÒÕ
ÉÏÒ»½ÚÌáµ½Á˹¤¾ßµÄÒýÓüÆÊý£¬£¬£¬£¬ÈôÊǹ¤¾ßµÄÒýÓüÆÊýΪÕý£¬£¬£¬£¬×ÝȻִÐй¤¾ßµÄdestroyº¯Êý£¬£¬£¬£¬¹¤¾ßûÓÐÕæÕý±»ÊÍ·Å£¬£¬£¬£¬ÈÔÈ»´æÁôÔÚÄÚ´æÖУ¬£¬£¬£¬ÕâÖÖ¹¤¾ß±»Î¢Èí¿ª·¢Õß³ÆÎª½©Ê¬£¨Zombie£©¹¤¾ß¡£¡£¡£¡£Ò»µ©½©Ê¬¹¤¾ßµÄÒýÓüÆÊýïÔ̵½0Ëü½«»áÏûÊÅ£¬£¬£¬£¬¿ÉÊÇÔÚ´Ë֮ǰËüÈÔÈ»±£´æÄÚ´æÖУ¬£¬£¬£¬Ö»ÊÇÓû§²ãÎÞ·¨»á¼û¸Ã¹¤¾ß¡£¡£¡£¡£
ͬʱΪÁ˱ÜÃ⽩ʬ¹¤¾ß¼ÌÐø´æÁôÔÚÄÚ´æÖУ¬£¬£¬£¬ËøµÄÊͷź¯Êý£¨ThreadUnlock/ HMAssignmentUnlock£©Ò»Ñùƽ³£»á°üÀ¨¹¤¾ßµÄÊÍ·Å»·½Ú¡£¡£¡£¡£
¹¤¾ßµÄDestroyº¯ÊýÉÐÓÐÒ»¸öÌØÕ÷¾ÍÊÇÔÚÊÍϰà¾ßµÄͬʱ£¬£¬£¬£¬Destroyº¯ÊýÒ²»áÊÍϰà¾ßµÄ×Ó×ÊÔ´£¬£¬£¬£¬ÆäÀú³Ì¿ÉÒÔ¼òÒªÐÎòÈçÏ¡£¡£¡£¡£
void xxxDestroyWindow(PWND pwnd)
£û
xxxFW_DestroyAllChildren(); // Destroy child windows, if exist!
if (NULL != pwnd->spmenu) // If there¡¯s a menu, remove and destroy it.
£û
PMENU tmp = pwnd->spmenu;
if (HMAssignmentUnlock(&pwnd->spmenu)) // If it¡¯s still locked
£û
DestroyMenu(tmp); // Try destroying it (it can remain a zombie).
£ý
£ý
DereferenceClass(pwnd);
if (HMMarkObjectDestroy(pwnd)) // Check for zero refs!
HmFreeObject(pwnd); // Only now free the object and handle pair.
£ý
DestroyWindowÔÚµÚÒ»´ÎŲÓÃʱÊÍ·Å×Ó×ÊÔ´£¬£¬£¬£¬Ò»µ©´°¿Ú²»ÔÙ±»ÒýÓ㬣¬£¬£¬¾ä±úÖÎÀíÆ÷¾Í»áÔÙ´ÎÍêÈ«Ïú»ÙËü£¬£¬£¬£¬Ò»Ñùƽ³£ÇéÐÎÏ£¬£¬£¬£¬µÚ¶þ´ÎÏú»ÙDestroyº¯Êý²»»áÔÚÐÐÖ¹ÖÃ×Ó×ÊÔ´£¬£¬£¬£¬ÓÉÓÚµÚÒ»´ÎÒѾÊÍ·ÅÁËËùÓеÄ×Ó×ÊÔ´¡£¡£¡£¡£
¿ÉÊÇÊÂÇéÍùÍù²»ÊÇÕâô¼òÆÓ£¬£¬£¬£¬ÊÂʵÉÏ×ÝÈ»ÊÇÒ»¸öÒѾŲÓùýÏìÓ¦Destroyº¯ÊýÊͷŵĽ©Ê¬¹¤¾ß£¬£¬£¬£¬ÈÔÈ»ÓÐʱ»ú¶ÔÆä×Ô¼º¾ÙÐÐһЩ¸ü¸Ä£¨»Øµ÷Ö®ºóÄں˴úÂëÈÔ»á¶Ô¹¤¾ß¾ÙÐÐһЩ²Ù×÷£©£¬£¬£¬£¬ÎÒÃǰÑÕâÖÖÇéÐνÐ×öZombie Reload£¬£¬£¬£¬µ±¸Ã½©Ê¬¹¤¾ßÓÉÓÚÒýÓüÆÊýΪ0¶ø±»ÕæÕýÊÍ·Åʱ£¬£¬£¬£¬Ö®Ç°µÄ¸ü¸Ä²Ù×÷½«»á¸øÄں˴øÀ´Ò»Ð©Òþ»¼¡£¡£¡£¡£
¹ØÓÚÈçÏ´úÂëÆ¬¶Ï£º
ThreadLock(pwnd);
xxxSomeCallback(); // Here we can destroy pwnd from user-mode.
InternalSetTimer(pwnd, ...); // reuse pwnd without check wether it is destroyed
ThreadUnlock();
SomefunctionUseTimer(); //UAF of Timer
ÎÒÃÇÔÚÓû§²ã»Øµ÷ÖжÔpwndÖ´ÐÐÁËDestroyº¯Êý£¬£¬£¬£¬È»ºóͨ¹ýInternalSetTimerΪ֮ÉèÖÃÁËÒ»¸ö¼ÆÊ±Æ÷£¬£¬£¬£¬µ±ThreadUnlock½«pwndÕæÕýÊͷŵÄʱ¼ä£¬£¬£¬£¬¼ÆÊ±Æ÷Ò²½«±»ÊÍ·Å£¬£¬£¬£¬ÄÇô½ÓÏÂÀ´¶Ô¼ÆÊ±Æ÷µÄ²Ù×÷½«»áµ¼ÖÂUAFÎó²îµÄ±¬·¢¡£¡£¡£¡£
Èý¡¢°¸ÀýÆÊÎö
ÉÏÒ»½ÚÎÒÃÇÌÖÂÛÁ˹¤¾ßµÄÒýÓüÆÊýºÍËø¸ø¹¤¾ß´øÀ´µÄеÄÇå¾²Òþ»¼£¬£¬£¬£¬¿ÉÊÇÕæÕýµÄÌôÕ½ÔÚÓÚÎÒÃÇÔõÑùÈ·¶¨Ò»¶Î´úÂëÖб£´æÎó²î£¬£¬£¬£¬Òªº¦µãÊÇÈ·±£ÔÚunlockº¯ÊýÖÐÊͷŵŤ¾ßÔÚÔËÐе½ÓÐÎÊÌâµÄ´úÂëʱÆäÒýÓüÆÊýÓ¦¸ÃΪ1£¬£¬£¬£¬Ö»ÓÐÕâÑùÎÒÃDzŻªÔÚÓû§²ã»Øµ÷ŲÓÃÆäDestroyº¯Êý£¬£¬£¬£¬²¢Í¨¹ýunlockº¯Êý½«Õâ¸ö¹¤¾ßÕæÕýÊͷŵô£¨ÉÏËøµÄʱ¼ä»á×ö+1´¦Öóͷ££©£¬£¬£¬£¬ÕâÒ²ÊÇÎÒÃǽÓÏÂÀ´ÐèÒªÌÖÂ۵ġ£¡£¡£¡£ÏÂÃæÎÒÃÇͨ¹ýÒ»¸ö°¸ÀýÀ´ÆÊÎöÎó²îÍÚ¾ò˼Ð÷¡£¡£¡£¡£
3.1Îó²î³ÉÒò
ÏÂͼÊÇxxxMnOpenHierarchyº¯ÊýµÄ´úÂëÆ¬¶Ï¡£¡£¡£¡£
ͼÖÐͨ¹ýxxxCreateWindowEx¿ÉÒÔ»ñµÃÒ»¸ö·µ»ØÓû§²ãÖ´ÐÐcallbackº¯ÊýµÄʱ»ú£¬£¬£¬£¬xxxCreateWindowEx½¨ÉèµÄ´°¿Ú½«×÷Ϊ¸¸´°¿Ú*(struct tagWND **)(**v3 + 8)£¨ÉÏͼºì¿ò£©µÄ×Ó´°¿Ú£¬£¬£¬£¬ÈôÊÇÎÒÃÇ¿ÉÒÔͨ¹ýThreadUnlockÊͷŸ¸´°¿Ú£¬£¬£¬£¬ÄÇô×Ó´°¿Úv32Ò²»á±»ÊÍ·Å£¬£¬£¬£¬ÒÔÊǵ±ºóÐøµÄsafe_cast_fnid_to_PMENUWNDº¯Êý½«v32×÷Ϊ²ÎÊýÖ´ÐÐʱ¾Í»á±¬·¢ÎÊÌ⣬£¬£¬£¬ÖµµÃ×¢ÖØµÄÊÇͨ¹ý»Øµ÷ÊÍ·Åv32ÊÇÐÐÇ·ºàµÄ£¬£¬£¬£¬ÈôÊÇÕâÑùxxxCreateWindowEx½«»á·µ»Ø0£¬£¬£¬£¬ÎÞ·¨Í¨¹ýifÅжϡ£¡£¡£¡£
ÕâÀïµÄÎÊÌâ¾ÍÔÚÓÚÔõÑù°ü¹Ü¸¸´°¿ÚÔÚThreadUnlockº¯ÊýÖ´ÐеÄʱ¼äÒýÓüÆÊýΪ1£¬£¬£¬£¬ÓÉÓÚÒªÖ´ÐÐxxxMnOpenHierarchyº¯ÊýÐèÒª½«¸¸´°¿Ú¹ØÁªµ½Ò»¸ömenu´°¿ÚÉÏ£¬£¬£¬£¬´Ëʱ¸¸´°¿ÚºÍmenu´°¿Ú½«»á±»Ò»¸öÓÀÊÀËøËø×¡£¬£¬£¬£¬ÏÂÃæÎÒÃÇÏÈÈÝÔõÑùÈÆ¹ýÓÀÊÀËø¡£¡£¡£¡£
3.2 Îó²îÍÚ¾ò˼Ð÷
Ê×ÏÈÎÒÃǽ¨ÉèÁËg_hMenuOwnerºÍg_hNewOwnerÁ½¸ö´°¿Ú£¬£¬£¬£¬ÆäÖÐg_hMenuOwnerµÄ²Ëµ¥¾ä±úΪhMenu£¬£¬£¬£¬ËüÒ²ÊÇg_hNewOwnerµÄËùÓÐÕß¡£¡£¡£¡£
ÔÚÉÏÊö½¨ÉèÀú³ÌÖУ¬£¬£¬£¬ÄÚºËͨ¹ýLockPopuMenuº¯Êý»®·ÖΪhMenuºÍg_hMenuOwnerÌí¼ÓÁËÓÀÊÀËø£¬£¬£¬£¬ÎªÁ˸濢ÊÍ·ÅÄ¿µÄ£¬£¬£¬£¬Õâ¸öÓÀÊÀËøÐèÒª±»Èƹý¡£¡£¡£¡£
´ËÊ±ËøºÍËùÓÐÕߵĹØÏµÊÇÕâÑùµÄ£º
½ÓÏÂÀ´ÎÒÃÇͨ¹ýSetWindowsHookEx¸ø´°¿ÚÌí¼ÓÁËWH_CBT¹³×Ó£¬£¬£¬£¬²¢Èô°¿Ú½øÈëÐÂÎÅÑ»·ÖС£¡£¡£¡£
SendMessage²Ù×÷Ϊg_hMenuOwnerÌí¼ÓÒ»¸öÔÝÊ±Ëø£¬£¬£¬£¬ÓÉÓÚºóÐøµÄËùÓй¥»÷¶¼ÊÇÔÚmessageµÄ»Øµ÷ÖоÙÐУ¬£¬£¬£¬ÒÔÊǹØÓÚg_hMenuOwnerÀ´ËµÕâ¸öÔÝÊ±ËøÊÇÎÞ·¨Êͷŵ쬣¬£¬£¬ÈôÊÇÏëÒª½á¹¹Ò»¸öÎó²îʹÓÃÇéÐÎÊ×ÏÈÐèÒªÓÃһЩҪÁìÀ´ÈƹýËü¡£¡£¡£¡£
ÏÖÔÚµÄÇéÐÎÄð³ÉÁËÏÂͼËùʾ£º
µ±ÐÂÎÅΪHCBT_CREATEWNDʱ£¬£¬£¬£¬ÎÒÃǵÚÒ»´ÎµÖ´ïxxxMNOpenHierarchyº¯ÊýÄÚ²¿µÄxxxCreateWindowEx¡£¡£¡£¡£
ÕâÀï¿ÉÒÔͨ¹ý½ç˵¹ØÓÚHCBT_CREATEWNDÐÂÎŵĴ¦Öóͷ£»ñµÃÖ´ÐÐÓû§²ã»Øµ÷´úÂëµÄʱ»ú£¬£¬£¬£¬ÕâÒ»²½µÄÖ÷ҪĿµÄÊÇΪÁË»ñÈ¡MenuµÄWnd¡£¡£¡£¡£
µ±ÎüÊÕµ½µÄÐÂÎÅΪWM_ENTERIDLEʱ£¬£¬£¬£¬ÎÒÃÇÔÚ´°¿ÚµÄÐÂÎŻص÷ÖÐͨ¹ýPostMessageÏ·¢ÐÂÎÅ¡£¡£¡£¡£
·¢ËÍÐÂÎź󣬣¬£¬£¬Çý¶¯³ÌÐòÀ´µ½ÁËxxxMNKeyDownº¯ÊýÄÚ²¿Å²ÓÃxxxSendMessage´¦¡£¡£¡£¡£
ͨ¹ýWM_NEXTMENUÐÂÎŵĻص÷º¯Êý×îÏÈΪLPARAM¸³Öµ£¬£¬£¬£¬¸³Öµ²Ù×÷ÊÇΪÁËÐÞ¸ÄhMenuµÄOwner£¬£¬£¬£¬ÕâÑù¾Í¿ÉÒÔ½«OwnerµÄÔÝÊ±ËøÈÆ¹ý¡£¡£¡£¡£
´ËʱÄں˻á½Óµ½Ïú»ÙmenuµÄÐÂÎÅ£¬£¬£¬£¬Í¨¹ýÓû§²ãµÄ»Øµ÷º¯Êý·µ»Ø1×èÖ¹menuµÄÏú»Ù¡£¡£¡£¡£
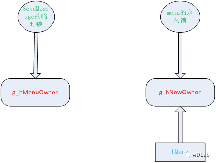
xxxMNKeyDownº¯Êýͨ¹ýUnlockPopupMenu½«g_hMenuOwnerÉíÉϵÄÓÀÊÀËø±»È¥µô¡£¡£¡£¡£
È¡¶ø´úÖ®µÄÊÇg_hNewOwner¼ÓÉÏÁËÒ»¸öËø£¬£¬£¬£¬hMenuµÄOwnerÒ²´Óg_hMenuOwnerÄð³ÉÁËg_hNewOwner¡£¡£¡£¡£
Õâʱ£¬£¬£¬£¬ËøµÄ¹ØÏµÄð³ÉÁË£º
½ÓÏÂÀ´³ÌÐòµÚ¶þ´Î½øÈëµ½xxxMNOpenHierarchyº¯Êý²¢Í¨¹ýxxxSendMessage·¢ËÍÁËÐÂÎÅ¡£¡£¡£¡£
´Ëʱͨ¹ýÉèÖÃWM_INITMENUPOPUP»Øµ÷À´»ñµÃÓû§²ãÖ´ÐеÄʱ»ú£¬£¬£¬£¬WM_INITMENUPOPUP»Øµ÷º¯Êýͨ¹ýSetWindowsHookExº¯ÊýÉèÖÃÁËÒ»¸öеÄhook£¬£¬£¬£¬Ä¿µÄÊÇΪÁËÔÚxxxMnOpenHierarchyº¯Êý½¨Éè×Ó´°¿ÚµÄʱ¼ä»ñµÃÓû§²ãÖ´ÐÐȨÏÞ¡£¡£¡£¡£
xxxMnOpenHierarchyº¯Êý¼ÌÐøÏòÏÂÖ´ÐУ¬£¬£¬£¬ÔÙ´ÎÀ´µ½xxxCreateWindowEx´¦¡£¡£¡£¡£
xxxCreateWindowExŲÓÃÁ˸ոÕÉèÖõĻص÷º¯ÊýchildMenuHookProc¡£¡£¡£¡£
Ôڻص÷º¯ÊýchildMenuHookProcÖУ¬£¬£¬£¬SendMessage·¢ËÍÁËWM_NEXTMENUÐÂÎÅ£¬£¬£¬£¬Í¨¹ý¸Ã½ç˵¸ÃÐÂÎŵĻص÷º¯ÊýÔÙ´ÎÐ޸IJÎÊýLPARAM£¬£¬£¬£¬ÕâÊÇΪÁËÈ¥µôg_hNewOwnerÉíÉϵÄÓÀÊÀËø¡£¡£¡£¡£
MenuµÄOwner¹ØÏµÔٴα»¸Ä±ä£¬£¬£¬£¬xxxMNKeyDownͨ¹ýº¯ÊýUnlockPopMenuÈ¥µôg_hNewOwnerÉíÉϵÄÓÀÊÀËø¡£¡£¡£¡£²¢½«Õâ¸öËøÖØÐ¼ÓÔÚÁËg_hMenuOwnerÉÏ¡£¡£¡£¡£
Õâ¸öʱ¼ä£¬£¬£¬£¬ËùÓеÄËø¶¼ÒÑ¾×ªÒÆµ½ÁËg_hMenuOwnerÉíÉÏ£¬£¬£¬£¬¶øÓÉÓÚWH_CBT¹³×ÓÒѾ±»ÒƳý£¬£¬£¬£¬menu½«±»ÆúÓ㬣¬£¬£¬g_hNewOwner½«°Ñн¨ÉèµÄ´°¿Úlinkµ½×Ô¼ºÉíÉÏ¡£¡£¡£¡£Õâ¸öʱ¼äÇéÐÎÄð³ÉÁËÏÂÃæµÄÑù×Ó£¬£¬£¬£¬g_hNewOwnerÉíÉÏÒѾûÓÐÐèÒªÈÆ¹ýµÄËøÁË¡£¡£¡£¡£
½Ó×ÅchildMenuHookProcͨ¹ýSetWindowsHookExº¯ÊýÓÖÒ»´ÎÉèÖÃÁ˻ص÷º¯Êý²¢Í¨¹ýSetWindowLongPtrº¯ÊýÀ´Å²ÓÃËü£¬£¬£¬£¬»Øµ÷º¯ÊýÏú»ÙÁËg_hNewOwnerºÍxxxCreateWindowExÌìÉúµÄд°¿Ú¡£¡£¡£¡£
xxxCreateWindowEx·µ»ØµÄֵΪffff871b80239130£¬£¬£¬£¬Õâ¾ÍÊÇxxxCreateWindowEx½¨ÉèµÄ×Ó´°¿Ú¡£¡£¡£¡£
½ÓÏÂÀ´¾Í¿ÉÒÔͨ¹ýThreadUnlockÀ´Ïú»Ùg_hNewOwnerºÍÆäн¨ÉèµÄ×Ó´°¿ÚÀ´»ñµÃÒ»¸öUAFÎó²î¡£¡£¡£¡£
ËÄ¡¢×Ü ½á
±¾ÎĶÔwin32kÎó²îÍÚ¾òÐÂ˼Ð÷¾ÙÐÐÁËÏêϸ½â¶Á£¬£¬£¬£¬ÆäÖаüÀ¨½«unlockº¯ÊýºÍ¹¤¾ßµÄDestroyº¯ÊýµÄÌØÕ÷¹ØÁªÔÚÒ»Æð£¬£¬£¬£¬²¢°Ñ¹¤¾ßµÄ×Ó×ÊÔ´×÷Ϊ¹¥»÷Ä¿µÄѰÕÒÐµĹ¥»÷ÃæµÄÎó²îÍÚ¾ò˼Ð÷¡£¡£¡£¡£ÁíÍ⣬£¬£¬£¬ÔõÑùͨ¹ý¹¤¾ßÄÚ²¿µÄÌØÕ÷È¥ÈÆ¹ýËø¶Ô¹¤¾ßµÄËø¶¨µÄ˼Ð÷ºÍ¼¼ÇÉ£¬£¬£¬£¬Ò²ºÜÊǾßÓÐ½è¼øÒâÒå¡£¡£¡£¡£


¾©¹«Íø°²±¸11010802024551ºÅ