Ͷ×ÊÕß¹ØÏµ
ÏîÄ¿Åä¾°ÐèÇó
±¾ÏîÄ¿ÐèÒªÔÚij¹©µç¾Öµçµ÷µ÷ÀíÖ÷Õ¾½¨ÉèÒ»Ì×¼¯ÖÐÖÎÀíÆ½Ì¨£¬£¬£¬£¬£¬ÖÎÀí¸÷¸ö±äµçÕ¾î¿ÏµÊý¾ÝµÄ¼¯ÖÐÕ¹ÏÖÓë´¦Öóͷ££¬£¬£¬£¬£¬Ñ¡Ôñ¼¸¸ö±äµçÕ¾×÷ΪÏîÄ¿ÊԵ㡣¡£¡£
£¨1£©ÏîÄ¿µÄ×ÜÌåÐèÇó·ÖΪÖ÷Õ¾ÐèÇó¡¢±äµçÕ¾×ÊÔ´¹Ü¿ØÐèÇóÓëÇå¾²¹Ü¿ØÐèÇ󣬣¬£¬£¬£¬±¾ÏîÄ¿Ö÷Õ¾ÐèÇó¶ÔÓ¦¡°Æ½Ì¨¡±£¬£¬£¬£¬£¬ÓÃÓÚÍøÂç¡¢Õ¹ÏÖ×ÊÔ´¹Ü¿Ø¡¢Çå¾²¹Ü¿ØµÄÊý¾Ý£»£»£»£»£»
×ÊÔ´¹Ü¿ØÐèÇó¶ÔÓ¦µÄ¡°Íø¹Ü¡±£¬£¬£¬£¬£¬ÓÃÓÚ¶Ô±äµçÕ¾Êý¾ÝÐÔÄÜ¡¢×´Ì¬Êý¾Ý¼àÊÓ£»£»£»£»£»
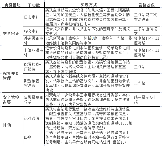
Çå¾²¹Ü¿ØÐèÇó¶ÔÓ¦µÄ¡°Çå¾²¡±£¬£¬£¬£¬£¬ÓÃÓÚ±äµçÕ¾Çå¾²É󼯡¢ÉèÖú˲顢Á÷Á¿É󼯡¢ÖÕ¶Ë·À»¤Êý¾ÝµÄÊÕÂÞÓë¼àÊÓ¡£¡£¡£ÆäÖб¾°¸ÀýÖ÷ÒªÊÇ×öµÄÊÇ¡°Çå¾²¹Ü¿Ø¡±·½ÃæÄÚÈÝ¡£¡£¡£
£¨2£©±äµçÕ¾Ç徲Σº¦Ö÷ÒªÓÐÈçÏ·½Ã棺
1£©±äµçÕ¾ÊÂÇéվȱ·¦Í³Ò»ÖÎÀí
Õ¾ÄÚÐÅÏ¢»¯Ë®Æ½Ô½À´Ô½¸ß£¬£¬£¬£¬£¬ÎÞÈËÖµÊØÕ¾Ò²ËæÖ®Ôö¶à£¬£¬£¬£¬£¬Ïֽ׶ζþ´ÎÇå¾²·À»¤Ö÷Òª×ÅÖØÓÚ½çÏßÇå¾²£¬£¬£¬£¬£¬È±·¦±äµçÕ¾ÄÚ²¿Çå¾²·À»¤
2£©È±ÉÙÒÆ¶¯½éÖʽÓÈë¼àÊÓ
ÎÞ·¨¶Ô¼àÊÓºǫ́¡¢Î¬»¤ÊÂÇéÕ¾µÄÍâ½ÓUÅÌ/ÒÆ¶¯Ó²ÅÌ/ÊÖ»úµÈÒÆ¶¯½éÖʾÙÐÐÌá·ÀºÍ¼àÊÓ£»£»£»£»£»
3£©È±ÉÙÇå¾²ÈÕÖ¾Éó¼Æ
ÎÞ·¨¶ÔÕ¾ÄÚ×°±¸¾ÙÐÐÇå¾²ÈÕÖ¾É󼯣¬£¬£¬£¬£¬ÎÞ·¨ÊµÊ±·¢Ã÷ºÍ¼Í¼һЩΥ¹æÊÂÎñ£¬£¬£¬£¬£¬Çå¾²Ô¤¾¯¡¢¶ñÒâ´úÂë¡¢ÐÅϢΣº¦¡¢ÏµÍ³×´Ì¬µÈ¾ÙÐмàÊÓ
4£©È±ÉÙÇå¾²ÉèÖûùÏߺ˲鹤¾ß
ȱÉÙ¶ÔÕ¾ÄÚ×°±¸¾ÙÐÐÇå¾²»ùÏߺ˲鹤¾ß£¬£¬£¬£¬£¬ÎÞ·¨Ìáǰ·¢Ã÷Õ¾ÄÚ×°±¸±£´æµÄϵͳÈõ¿ÚÁî¡¢Îó²îÒþ»¼¡¢Î¥¹æÈí¼þµÈ¾ÙÐмàÊÓ
5£©È±ÉÙ±¨ÎÄÉ󼯹¤¾ß
ȱ·¦¹¤¾ß»¯µÄÊֶΣ¬£¬£¬£¬£¬¶ÔÖ÷×ÓվͨѶµÄ±¨ÎÄÐÅÏ¢¾ÙÐÐÉý¼¶£¬£¬£¬£¬£¬ÎÞ·¨Åжϱ¨ÎÄͨѶºÏ¹æÐÔ¡£¡£¡£
·À»¤¼Æ»®¼°Éæ¼°Çå¾²²úÆ·
Çå¾²¹Ü¿ØÏµÍ³·ÖΪÖ÷Õ¾Ó¦Óúͳ§Õ¾Ó¦Ó㬣¬£¬£¬£¬Ö÷Õ¾Ó¦ÓÃÖ÷ҪʵÏÖÈÕÖ¾ºÍ±¨¾¯¼¯ÖÐÕ¹ÏÖ£¬£¬£¬£¬£¬Ö÷Õ¾×°±¸µÄÇå¾²ÉèÖú˲顣¡£¡£³§Õ¾Ó¦ÓðüÀ¨Á½²¿·Ö£¬£¬£¬£¬£¬Ò»Êǰ²ÅÅÔÚ±äµçÕ¾³ö¿Ú½»Á÷»ú´¦µÄÍøÂçÁ÷Á¿¼à²â×°±¸£¬£¬£¬£¬£¬¶þÊǰ²ÅÅÔÚÊÂÇéÕ¾ÉϵÄÄÚÍøÇå¾²ÖÎÀíÄ£¿£¿£¿é¡£¡£¡£°²ÅÅͼÈçÏÂËùʾ£º

ϵͳ¹¦Ð§ÈçÏ£º

±¾ÏîÄ¿ÖзÀ»¤¼Æ»®ÖÐÉæ¼°Çå¾²²úÆ·ÈçÏÂ±í£º
²úÆ·Ãû³Æ | ÊýÄ¿ |
¹¤Òµ·À»ðǽ | 2̨ |
×ÝÏò¼ÓÃÜ×°Öà | 1̨ |
ÈëÇÖ¼ì²â×°Öà | 1̨ |
¹¤¿ØÐÅÏ¢Çå¾²ÖÎÀíÆ½Ì¨ | 1Ì× |
¹¤¿ØÎó²îɨÃèϵͳ | 1Ì× |
×ÊÔ´¹Ü¿ØÔËάװÖà | 1̨ |
Çå¾²¹Ü¿ØÔËάװÖà | 1̨ |
ÏîĿЧ¹û
¸ÃÏîÄ¿½â¾öÁ˱äµçÕ¾Çå¾²É󼯡¢ÉèÖú˲顢Á÷Á¿É󼯡¢ÖÕ¶Ë·À»¤Ëĸö·½ÃæµÄÇå¾²ÎÊÌ⣬£¬£¬£¬£¬²¢¿ª´´ÐԵĽ«Çå¾²î¿ÏµÓë±äµçÕ¾µÄӪҵϵͳÏàÁ¬Ïµ£¬£¬£¬£¬£¬´ó´óÌá¸ßÁËÇå¾²ÔËάµÄЧÂÊ£¬£¬£¬£¬£¬Ê¹µÃ±äµçÕ¾µÄÐÅÏ¢Çå¾²¿É¼û¿É²é¿É¿Ø¡£¡£¡£
¸Ã²úÆ·¼Æ»®×éºÏÁËÎÒ˾̩ºÏÐÅÏ¢Çå¾²ÔËÓªÖÐÐÄ£¬£¬£¬£¬£¬Ì©ºÏÁ÷ÖÈÐòÆÊÎöÕï¶Ïϵͳ£¨NBA£©£¬£¬£¬£¬£¬Ìì¾µÇå¾²ÉèÖú˲éÖÎÀíϵͳºÍÌì«‘ÄÚÍøÇå¾²ÖÎÀíϵͳµÄ²¿·Ö¹¦Ð§£¬£¬£¬£¬£¬ÐγÉÁËÐԼ۱ȸߵıäµçÕ¾²úÆ·×éºÏ¼Æ»®¡£¡£¡£
²úÆ·ÒѾ³ÉÊ죬£¬£¬£¬£¬¸´ÖƱ¾Ç®µÍ£¬£¬£¬£¬£¬²¢ÇÒ±¾ÆÚÏîÄ¿ÒÑÓÐ20¶àÌ××°±¸ÎȹÌÔËÐС£¡£¡£¿£¿£¿ÉÒÔÔÚÄÏÍøºÍ¹úÍø±äµçÕ¾ÍÆ¹ã£¬£¬£¬£¬£¬ÔÚµç¿ÆÔºÉèÁ¢¿Æ¼¼ÏîÄ¿¡£¡£¡£
400-624-3900
Copyright ? Z6×ðÁú¿Ê± °æÈ¨ËùÓÐ ¾©ICP±¸05032414ºÅ
¾©¹«Íø°²±¸11010802024551ºÅ

