Ͷ×ÊÕß¹ØÏµ
Æ·¼¶±£»£»£»£»¤»ù±¾ÒªÇóÖеÄÊÖÒÕºÍÖÎÀíÄÚÈÝ£¬£¬£¬£¬£¬°üÀ¨ÁË¿ØÖƵãºÍÒªÇóÏî¡£¡£¡£¡£ÆäÖв¿·ÖÒªÇóÏîÊôÓÚÆ·¼¶±£»£»£»£»¤²âÆÀÖеĸßΣº¦Ïî¡£¡£¡£¡£Ëùν¸ßΣº¦Ï£¬£¬£¬£¬¼´µÈ±£²âÆÀÖÐÈô·ºÆðÎ¥·´²¿·ÖÒªÇóÏîµÄÒªÇ󣬣¬£¬£¬£¬Ò»·½Ãæ»áµ¼Ö²âÆÀ·ÖÊý´Ó¼°¸ñ·ÖÊý75·Ö£¨µÈ±£2.0²âÆÀ¼°¸ñ·ÖÊýÊÇ75·Ö£¬£¬£¬£¬£¬¶øµÈ±£1.0²âÆÀ¼°¸ñ·ÖÊýÊÇ60·Ö£©Æð£¬£¬£¬£¬£¬Ö±½ÓÏòÏ¿۷֣¬£¬£¬£¬£¬µ¼Ö²âÆÀ·ÖÊýȱ·¦¸ñ¡£¡£¡£¡£ÁíÒ»·½Ãæ¿ÉÄܻᵼÖ²âÆÀ»ú¹¹ÒªÃ´Ö»Äܳö¾ßÕûÌåȱ·¦¸ñ²âÆÀ½áÂÛ£¬£¬£¬£¬£¬ÒªÃ´ÎÞ·¨³ö²âÆÀ±¨¸æµÈÑÏÖØÐ§¹û¡£¡£¡£¡£³ýÁËÎÒÃÇÊìÖªµÄ²»¿É·ºÆð¸ßΣÎó²î£¨ÈçÄê¶ÈOWASPTop10µÈ£©µÈ£¬£¬£¬£¬£¬µÈ±£»£»£»£»ù±¾ÒªÇóÊÖÒÕ²¿·ÖÀïÆäËû¸ßΣº¦Ïî²Î¿´ÏÂÃæÄÚÈÝ¡£¡£¡£¡£
±í¸ñ1 Çå¾²ÎïÀíÇéÐÎÖеĸßΣº¦Ïî

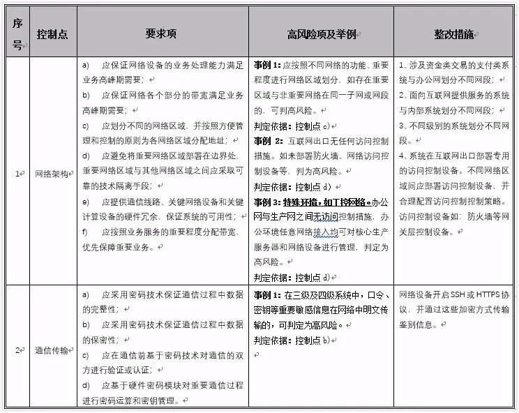
±í¸ñ2 Çå¾²Í¨Ñ¶ÍøÂçÖеĸßΣº¦Ïî

±í¸ñ3 Çå¾²ÇøÓò½çÏßÖеĸßΣº¦Ïî

±í¸ñ4 Çå¾²ÅÌËãÇéÐÎÖеĸßΣº¦Ïî

±í¸ñ5 Çå¾²ÖÎÀíÖÐÐÄÖеĸßΣº¦Ïî

¿ìËÙÁ´½Ó
400-624-3900
Copyright ? Z6×ðÁú¿Ê± °æÈ¨ËùÓÐ ¾©ICP±¸05032414ºÅ
¾©¹«Íø°²±¸11010802024551ºÅ

