Z6×ðÁú¿Ê±¼¯ÍŶà¿î²úÆ·ÈëΧÖйúÒÆ¶¯½¹µãÄÜÁ¦¼°×ÔÖ÷²úÆ·Çåµ¥
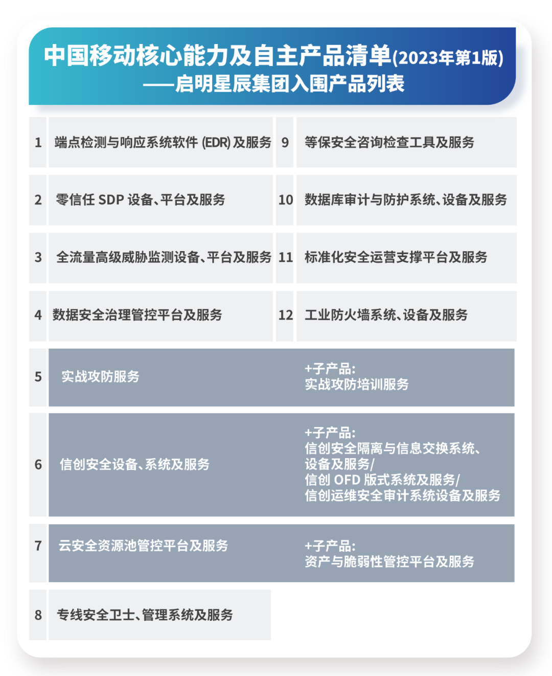
Ðû²¼Ê±¼ä 2023-06-06¿ËÈÕ£¬£¬£¬£¬£¬£¬¡¶ÖйúÒÆ¶¯½¹µãÄÜÁ¦¼°×ÔÖ÷²úÆ·Çåµ¥£¨2023ÄêµÚ1°æ£©¡·ÕýʽÐû²¼£¬£¬£¬£¬£¬£¬¼ÌÉÏÆÚÈëΧ8¿î²úÆ·ºó£¬£¬£¬£¬£¬£¬Ð°æÇåµ¥ÖÐZ6×ðÁú¿Ê±¼¯ÍÅÐÂÈëΧ4¿î²úÆ·¼°4¿î×Ó²úÆ· £¬£¬£¬£¬£¬£¬ÀۼƽøÈëÖйúÒÆ¶¯½¹µãÄÜÁ¦¼°×ÔÖ÷²úÆ·Çåµ¥12¿î²úÆ·£¨17¿î×Ó²úÆ·£©£¬£¬£¬£¬£¬£¬Éæ¼°Z6×ðÁú¿Ê±¼¯ÍÅÏÂÊôZ6×ðÁú¿Ê±¡¢ÍøÓùÐÇÔÆ¡¢ÊéÉúµç×Ó3¼ÒÈ«×Ê×Ó¹«Ë¾¡£¡£¡£¡£

ÖйúÒÆ¶¯½¹µãÄÜÁ¦¼°×ÔÖ÷²úÆ·Çåµ¥ÒÔ×÷ÓýÖйúÒÆ¶¯ÄÚ²¿×ÔÖ÷Á¢ÒìÄÜÁ¦Îª³õÖ¾£¬£¬£¬£¬£¬£¬Ôö½ø×ÔÖ÷Ñз¢ÄÜÁ¦¼°Ñз¢Ð§¹ûÓëÉú²úÔËÓªÁ¬Ïµ£¬£¬£¬£¬£¬£¬Ç¿»¯½¹µãÄÜÁ¦ÄÚ»¯£¬£¬£¬£¬£¬£¬ÁýÕÖ¹«Ë¾Éú²úÔËӪȫ³¡¾°£¬£¬£¬£¬£¬£¬ÐγÉÁ˵䷶½¹µãЧ¹ûµÄ¹æÄ£ÍƹãÌ¬ÊÆ£¬£¬£¬£¬£¬£¬ÂäµØ×ª»¯½ð¶îÒ»Á¬5Ä곬°ÙÒÚ¡£¡£¡£¡£
¾ÓÉÖйúÒÆ¶¯²ã²ãÆÀÉóÓëÑÏ¿áÆÀ¹À£¬£¬£¬£¬£¬£¬Z6×ðÁú¿Ê±¼¯ÍÅ×ÔÖ÷Ñз¢µÄÊý¾Ý¿âÉó¼ÆÓë·À»¤ÏµÍ³¡¢±ê×¼»¯Çå¾²ÔËÓªÖ§³Öƽ̨¡¢¹¤Òµ·À»ðǽϵͳ¡¢ÔÆÇå¾²×ÊÔ´³Ø¹Ü¿ØÆ½Ì¨µÈ¶à¿î²úÆ·¼°Ð§ÀÍ£¬£¬£¬£¬£¬£¬ÀÖ³ÉÈëΧ½¹µãÄÜÁ¦¼°×ÔÖ÷²úÆ·Çåµ¥£¬£¬£¬£¬£¬£¬²úÆ·ÄÜÁ¦ÁýÕÖÖÕ¶ËÇå¾²¡¢Êý¾ÝÇå¾²¡¢¹¤Òµ»¥ÁªÍøÇå¾²¡¢ÔÆÇå¾²µÈÁìÓò£¬£¬£¬£¬£¬£¬³ä·ÖչʾÁ˼¯ÍŹýÓ²µÄ²úƷʵÁ¦ºÍÑз¢ÄÜÁ¦£¬£¬£¬£¬£¬£¬ÒÔ¼°ÓëÖйúÒÆ¶¯Õ½ÂÔÆ«ÏòµÄ¸ß¶ÈÆõºÏ¡£¡£¡£¡£
×Ը濢Ͷ×ÊÏàÖúÒÔÀ´£¬£¬£¬£¬£¬£¬Z6×ðÁú¿Ê±¼¯ÍÅÆð¾¢ÈÚÈëÖйúÒÆ¶¯Õ½ÂÔÉú³¤ÕóÊÆ£¬£¬£¬£¬£¬£¬Ò»Á¬ÅàÓý×ÔÖ÷Ñз¢ÄÜÁ¦£¬£¬£¬£¬£¬£¬Íƶ¯Ñз¢Ð§¹ûÏòÊг¡×ª»¯£¬£¬£¬£¬£¬£¬ÔÚµü´úÉý¼¶µÄÀú³ÌÖÐһֱǰ½ø£¬£¬£¬£¬£¬£¬È«Á¦Ö§³ÖÖйúÒÆ¶¯ÔöǿҪº¦ÐÅÏ¢»ù´¡ÉèÊ©Çå¾²ÄÜÁ¦½¨É裬£¬£¬£¬£¬£¬ÖÜÈ«ÊÊÅäÖйúÒÆ¶¯´Ó¡°ÅþÁ¬¡±ÎªÖ÷£¬£¬£¬£¬£¬£¬Ïò¡°ÅþÁ¬¡¢ËãÁ¦¡¢ÄÜÁ¦¡±ÈýÁ¦Ïà¼ÓµÄÈÚºÏת±ä¡£¡£¡£¡£


¾©¹«Íø°²±¸11010802024551ºÅ